Skip to main content
BusinessPlus Payroll
Main navigation
BusinessPlus Payroll
Close navigation
Main
Main
Employee Online
Definitions - EO
EO Check Stub and hr_eostub Table Mapping
Navigating Employee Online
Procedures - EO
Creating New EO Users
Password Maintenance
Adding a Welcome Message to EO Home Page
Adding EO to the BusinessPlus Dashboard
Administrative Access
Adding a Form to Custom Messages
Adding a Form to a Custom Menu Item
Adding Menu Items
Adding Custom Messages
Linking to Other Edge Applications
Processes - EO
Processing a Benefit Change Request in HREOTR
Approving EO Change Requests
Benefit Enrollment Process
Processing a Non-Benefit Change Request
Produce Electronic W2s
Pages - EO
Leave Information
My Documents
Employee Contracts
Employee Information
Check Stubs
Benefits
Payroll Information
W-2 Information
Employee Online Home Page
Benefit Enrollment
Benefit Update Wizard
Transaction Requests - HREOTR
Employee Directory
Job Information
Education and Skills
1095-C Affordable Care Act -ACA- Information
Setup - EO
Initial Employee Online Setup
Required BusinessPlus Setup
Employee Online Settings
Payroll Settings in EO
Benefits Settings in EO
Global Settings in EO
Employee Settings in EO
Custom Messages
Employee Online Dates
eContracts Setup
Form Upload Settings
Benefit Setup
W2 Setup
Menu Setup
EO Mapping to HR Subsystem
Human Resources
Definitions - HR
HR PY Integration
HRPY Contract Reconciliation
EEO-5 CDD Report
Position Control
Procedures - HR
HR Data Conversion
Creating Job Position Numbers
Pay Assignment Checklist
Garnishment Process and Setup in HR
Using the Extended Leave from HR to PY Feature on HREMPR
Processes - HR
Running the HR Delete Utility HRUTDT
Hire to Retire Process
Pages - HR
Credential Application Information - HRCRC2
Credential Holder - HRCRCD
Credential Information - HRCRCN
Employee Master - HREMEN
Education and Skills - HREMES
Tracking - HREMET
Teacher Master Schedule - HREMMS
Employee Performance - HREMPF
Personal Information - HREMPR
Teacher Service Records - HREMTS
Benefit Assignments - HRPYBE
Pay Assignments - HRPYPA
CDH Assignments - HRPYPR
Quick Pay Assignments - HRPYQP
Credential Defaults - HRRQCD
Employee Pay Access Lock - HRRQEL
Pay Assignment Field Overrides - HRRQEM
Entity Code - HRRQEN
OSHA Default Information - HRRQOT
Position Defaults - HRRQPD
Custom Pay String Parts Set Up - HRRQPP
Pay Period Definitions - HRRQPR
State Income Tax CDH Defaults - HRRQSD
System Set Up - HRRQSS
User Entity Association - HRRQUS
Benefit Definitions - HRTBBE
Bank Routing Information - HRTBBK
Custom Pay Calc Definitions - HRTBCC
Entity Specific Codes - HRTBCE
Organizational Chart Codes - HRTBCL
Agency Restriction Codes - HRTBCRAR
Authorization Codes - HRTBCRAU
Credential Basis Codes - HRTBCRBC
District Restriction Codes - HRTBCRDR
Major Minor Codes - HRTBCRMA
Credential Renewal Codes - HRTBCRRC
Requirement Codes - HRTBCRRQ
Credential Type Codes - HRTBCRTC
Type Codes Storage - HRTBCRTH
Credential Term Codes - HRTBCRTT
Course Codes - HRTBCT
Degree Type Code Association - HRTBDG
Non-Entity Specific Codes - HRTBHR
Job Code Definitions - HRTBJB
PCN Position Code Definitions - HRTBPC
PCN Position Notes - HRTBPN
COBRA Qualifying Event Codes - HRTBQE
Requisition Codes - HRTBRC
Regulation of PCN - HRTBRG
Salary Schedule Codes - HRTBSC
Salary Definitions - HRTBSL
Vendor Codes - HRTBVE
PCN Regulation Utility - HRUTPC
Pay Assignment Utility List - HRUTPL
Copy Data Between Entities - HRUTEU
Activate EFT Utility - HRUTAE
Approval Utility List - HRUTAL
Approval Utility - HRUTAU
Benefit Assignment Utility List - HRUTBL
Benefit Assignment Utility - HRUTBU
Credential Check Utility - HRUTCC
Change ID Utility - HRUTCI
Contract Assignment Utility - HRUTCU
Delete Utility - HRUTDL
Delete Utility Set Up - HRUTDT
Distribution Utility - HRUTDU
Contract Pay Assignment Audit - HRUTEA
EO Stub Data Archive/Restore - HRUTEB
Export HR Data - HRUTEX
General Mass Update Utility - HRUTFX
Additional Pay Utility List - HRUTLL
Organizational Charts - HRUTOR
Delete ID Utility - HRUTPG
Pay Assignment Utility - HRUTPU
Stored Selection Criteria - HRUTSC
Salary Definition Utility List - HRUTSL
Salary Definition Utility - HRUTSU
Termination Process List - HRUTTL
Additional Pay Utility - HRUTTU
HR Conversions - HRUTZZ01
HR Conversions - HRUTZZ02
PD Conversions - HRUTZZ04
PD Conversions - HRUTZZ05
Occupational Injury - HRWCEM
Establishment Codes - HRWCES
OSHA Days Tracking - HRWCOD
Setup - HR
Payroll
Definitions - PY
Payroll Processing - Definitions
Payroll Overview
Contract Pay Assignments
Patch by Pay Line
Contract Accumulators
Subledger
Calc Codes
Leave Tracking
Federal Tax Reporting
Contract Half Days
Upper Pay Bases
Electronic Fund Transfer - EFT
Check Maintenance
Special Vectoring
Floating Non-Contract Days
FIT Calculations
Payroll Contracts
Setup - Payroll Contracts
System Setup - Payroll Contracts
Payroll Contract Rules
Payroll Contract Accumulators
Counting Contract Periods
Contract CDH Setup
Payroll Contract Transactions
Initial Contract Setup
Processing - Payroll Contracts
Contract Changes
Contract Stops
Contract Maintenance Utility
Contract Reconciliation Report
Contract Retro Processing
Procedures - PY
Payroll Processing Procedures
Troubleshooting a Failed Payroll
Undo Payroll
How can I tell if an Employee was paid on a certain pay period?
How Do I Pay Out Vacation Balances?
How do I print a Zero Net Check as an EFT Stub Rather Than a Check
Checks were accidently printed to the wrong printer or the printer was set to the wrong priority and checks did not print
How to clear or delete the subledger
How to enter TSA and Insurance refunds
How to Load Payroll History
How to post prior periods to the PY subledger using PYTPTP
How to Process a Check Reversal
How to Process Snow Days
How to repost to the PY subledger using PYPARN
How to Run a Special History Listing
How to Send Employee Pay Assignments to Payroll
How to Create a Prenote File
How to Enter a Garnishment Refund
How to Set Up Payroll Calendars
How to Process Payroll Vendor Payments
How to Balance Payroll Contracts
Spread by Payline Process
How to Manage Unpaid Insurance Premiums During LWOP
How to enter and process a hand-typed check into BusinessPlus
Timecard Procedures
Importing Excel Timecard Sets
Import SubTracker Set
Import TO Set
Processes - PY
Timecard Processing
Payroll Processing
Payroll Processing Overview
Reconciling Payroll
Retro Pay Processing
Payroll History Transfer
Payroll Checklist
FFCRA Processing
Setup - FFCRA
Hour Codes
Pay Class
Common Code
Position Code
CDD Report
Processing
Encumbrance Process
Pages - PY
PYTCIFFT - Flat File Timecard Interface
PYTCIFPY - Timecard Online Live
PYACEOAT - Attach 1095-C to Employees EO
PYACEOSE - Send 1095-C Forms to EO
PYACP5 - Produce 1095-C Forms
PYACPFPR - Produce IRS Files Production
PYACPFTS - Produce IRS Files Test
PYACRE94 - 1094-C Report
PYACREAL - ACA Listing
PYACREER - IRS Error Listing and CSV
PYACUPCD - ACA Code Table
PYACUPF4 - 1094-C Information
PYACUPF5 - 1095-C Information
PYACUPLC - ACA Low Cost
PYACUTDE - Delete ACA Information
PYACUTIF - Import ACA Info from File
PYACUTIP - Import ACA from HR and Payroll
PYACUTSS - Change Employee SSN for ACA
PYACUTUS - Update 1094-C Statistics
PYENBP - ENDB Set Proof
PYENBT - Create ENDB Set
PYENDEDE - Disencumber a Period
PYENDEDL - Delete a Period
PYENDS - Distribute ENDB Set
PYENECFC - Full Normal Encumbrance Calculation
PYENFCFC - Full Force Encumbrance Calculation
PYENPERP - Purge Range of Periods
PYENPESP - Purge Single Record
PYENRPEM - Employee Detail Reports
PYENRPSA - Summary Report by Account
PYENRPSU - Summary Report by Account and Period
PYPACM - Distribute Check Maintenance
PYPADP - Distribute and Pay Payroll
PYPAFA - Calc Accruals Only
PYPAFC - Force Calculation of Payroll
PYPARC - Rerun Check Maintenance Posting
PYPARN - Rerun Regular Payroll Posting
PYRECM - Employee Prelist Check Maintenance
PYREFLAC - Pay Assignment Code Listing
PYREFLAR - Arrears Tracking File Listing
PYREFLAT - Attribute Description File Listing
PYREFLCA - Calendar Definition File Listing
PYREFLCC - Contribution Definition File Listing
PYREFLCL- Cluster Description File Listing
PYREFLDD- Deduction Definition File Listing
PYREFLEM- Employee Information File Listing
PYREFLGD- Salary Grade Step Definition File Listing
PYREFLGN- Entity Definition File Listing
PYREFLHH- Hour Definition File Listing
PYREFLJB- Job Posting Definition File Listing
PYREFLPR- Pay Period Information File Listing
PYREFLPY- Pay Class Information File Listing
PYREFLSH- Special History Listing
PYREFLXD- CNT DED HRS Definition File Listing
PYRELG- PY Logging Report
PYREML- Multi Period Employee Prelist
PYRENF- New File Listing
PYREPAAR- PY Ded to AR Set and Report
PYREPACR- Contribution Register Payroll Report
PYREPADR- Deduction Register Payroll Report
PYREPAEF- EFT Tape and Report
PYREPAER- Earnings Register Payroll Report
PYREPAHR- Leave Balance Register Payroll Report
PYREPAPR- Period Register Payroll Report
PYREPAPY- Pay Register Payroll Report
PYREPARX- All PYPADP Register Report
PYREPAVN - Vendor Report
PYRESP94- 941 Report by Employee
PY Deductions to AR Report- PYRESPAR-
PYRESPBN- Bond Report
PYRESPCO- Employee Cost to Employer Report
Department Distribution Report - PYRESPDD
PYRESPDP- Detail Posting Report
Electronic Fund Xfer Report - PYRESPEF
Grand Total XTD report - PYRESPGX
PYRESPH2- Multi Period Leave Balance Report
PYRESPHR- Leave Balance Report
PYRESPLB- Leave Balance Liability Report
PYRESPMW- Multi Worksite Report
PYRESPPL- Print Mailing Labels
Retirement Report - PYRESPPR
Quick Check Print - PYRESPQU
PYRESPRE- Reconciliation Report
Employment Security Program - PYRESPSS
TIAA File and Report - PYRESPTI
New Tax Summary Report - PYRESPTN
Print Timesheet - PYRESPTS
PYRESPTX- Tax Summary Report
PYRESPW4- W4 report
PYRESPWC- Workers Compensation Report
PYRESY- SYSTM Timecard Report
PYREUNBT- Unemployment Set Proof Listing
PYREUNPS- Unemployment Process Description File
PYTCDTBP- Set Proof Listing
IFPY Timecard Clean Up - PYTCDTCI
PYTCDTCP- Central Timecard Import
PYTCDTCU- Timecard Cleanup Utility
PYTCDTCV- Central Timecard Cleanup
PYTCDTDS- Distribute Set
FLSA Rules Report - PYTCDTFL
PYTCDTPT- Patch by Pay Line
PYTCDTRL- Release Timecard Set
PYTCDTSY- System Timecard Correction
PYTCDTTM- Timecards Entry
PYTCDTUB- Timecards Entry
PYTCDTUK- Timecards Entry
PYTCIFPT- Timecard Online Trial
PYTCIFTH- IFPY 3rd Party
IFPY Timecard Target - PYTCIFXLIF
PYTCIFXLRG- Regular Timecard Target
Print Timecard Labels - PYTCLB
Print Timesheets - PYTCTS
PYTPCM- Distribute Check Maintenance Trial Payroll
PYTPDB- Debug Postings Trial Payroll
PYTPDP- Distribute and Pay Trial Payroll
PYTPRC- Rerun PY Posting Check Maintenance Trial Payroll
PYTPRN- Rerun Trial Payroll Posting
PYTPTC- Test PY Posting Check Maintenance
PYTPTP- Test PY Posting
PYTXWI- Import Tax Withholding Tables
PYUPAC- Pay Assignment Code
PYUPAT- Arrears Tracking
PYUPCA- Calendar Definition
PYUPCC- Contribution Definition
PYUPCL- Cluster Attribute Definitions
PYUPCX- Contract Accumulators
PYUPDD- Deduction Definition
PYUPEA- Employee Accumulators
PYUPEC- Employee CDH Assignments
PYUPEF- Direct Deposit Information
PYUPEM- Employee Definition
PYUPEP- Employee Pay Assignment
PYUPGD- Salary Grade Definition
PYUPGN- General Information
PYUPHH- Hour Definition
PYUPHS- History Pay String Update
PYUPHT- History Transfer
PYUPJB- Job Position Definition
PYUPPC- Codes
PYUPPH- Employee Paid History
PYUPPR- Pay Period Definition
Pay Class Definition - PYUPPY
PYUPSC- Work Schedule Definition
PYREFLSC- Work Schedule Definition File Listing
PYUTPE- Purge Employees PY and HR
PYTXWE- Export Tax Withholding Tables
PYREEL- Employee Prelist
PYUTAF- Arrears Tracking Bal Forward
PYUTAP- Accounts Payable Interface
PYUTARAR- Post Arrears to AR
PYUTARMD- Post Miscellaneous Deductions to AR
PYUTBF- Balance Forward in Check History
PYUTBH- Bump History Check Numbers
Add CDH in History - PYUTBIAH
What CDHs Affect What Bases - PYUTBIBA
Check PYH-NUM is PM - PYUTBICN
Compare DSETs to CopyLibs - PYUTBICP
Duplicate Pay Assign Check - PYUTBIDD
Dump History to Excel - PYUTBIDH
Change WP Hist to DP - PYUTBIDP
Find Dx Hist and 000000 - PYUTBIDX
Make PYH-NUM is PM - PYUTBINU
Pay Period Copy - PYUTBIPC
Download Tax Tables for Year - PYUTBITX
Validate Pay Lines Report - PYUTBIVP
Show Running XL Versions - PYUTBIXL
Test JCL - PYUTBIXX
Contract Addendum - PYUTCA
PYUTCB- Recalculate Bonds
PYUTCC- Copy Calc Codes
PYUTCE- Check Employee EFT Accounts
PYUTCF - Compile Calculation Formula
PYUTCI- Selectively Change Emp. IDs Batchjob Process
PYUTCL- Load Calc Codes
PYUTCP- Change Pay String Format
PYUTCU- Unload Calc Codes
PYUTCWEM- Edit Messages
PYUTCWMA- Check Writer Message Assignment
PYUTDE- Disencumbrance Utility
PYUTDU- Delete Utility
PYUTEN- Encumbrance Utility
PYUTGD- Salary Grade Table Change
PYUTGMAD- Add new assignments
PYUTGMMO- Modify existing assignments
PYUTGMPU- Purge assignments
Copy Period - PYUTHCCP
History Comparison Utility - PYUTHCHC
Delete Temp Period - PYUTHCHD
HRIS Interface - PYUTINHR
Create JEINT File - PYUTINJE
HR Position Step Interface - PYUTINSG
SISD Interface - PYUTINSP
Process Set Calc Codes - PYUTIOBC
Timecard Set Creation - PYUTIOBT
Force Feed Message Center - PYUTIOFF
PYUTLD - Load Default Definitions
PYUTLH- Load Payroll History
Leave Cascade Utility - PYUTLVCC
PYUTLVLB - Multi Period Leave Balance Report
Transfer Scheduled Leave - PYUTLVST
PYUTMA- Match Payroll DB with PE DB
PYUTME- Merge EFT Tape Files
PYUTMP- Update Pay Assignments with Salary Tables
PYUTPH- Selectively Purge Check History
PYUTPP- Move PY Employees to PE
PYUTQR- Quick Reprint
PYUTRA- Recompute Accumulators
Rebuild PY Fastkey File - PYUTRB
PYUTRC- Recompute Contract XTDs
PYUTRE- Repost PY Checks to CK
PYUTRFNE- Use new numbers
PYUTRFOR- Use original numbers
PYUTRP- Reprint Range of Checks
PYUTRPNE- Use new numbers
PYUTRPOR- Use original numbers
PYUTRS- Rebuild Sort Items
PYUTRTEC- Earnings Correction
PYUTRTRP- Patch by Pay Line Retro
PYUTRTRT- Summary Retro Process
PYUTRX- Roll Accumulators Between Years
PYUTSO- Recompute Payroll CLS.ATR
Create Timecard Flatfile Undistribute - PYUTTF
PYUTUH- Update Pay History from CKDB
PYUTUN- Undo a Payroll
PYUTUX- Undo PY Period and GL Job
PYW29R- Produce 1099Rs
PYW2BT- Set Proof Report Definition
PYW2EOSE- Send W2 Forms to DO
PYW2LD- Load Definition File into DB
PYW2PW- Produce W2s EFW2 Formats
PYW2UL- Unload Definition to File
PYW2UP- W2 Report Definition
Setup - PY
Employee Setup
Timecard Processing Setup
PYEN Hour Code Setup
System Setup - PY
SubTracker
Definitions - ST
Overview SubTracker Process
Substitute Management System Flat File Formats
How Business Rules Are Applied to Attendance Records
PYHR-SUBMISCx Setup
Procedures - ST
ST Data Conversion
Processes - ST
Extract Data
Import Data
Create Attendance Records
Extract Attendance Records and Send to PY
Import to Attendance Process
Pages - ST
Attendance Record - STUPAT
Reason Codes - STUPCD
Imported Data - STUPIM
Update Utility - STUPSU
Translation Tables - STUPTR
Clear Out Errors - STUTCE
Clear Out Timecard File Name - STUTCF
Create Timecard Batch - STUTCT
Delete Attendance Records - STUTDA
Delete 3rd Party Flat File - STUTDF
Business Rules Setup - STUPBR
Make Attendance Records - STUTMA
Import to Attendance - STUTIA
Load 3rd Party Flat File - STUTLF
Adjust Pay Rate - STUTRA
Run Client-Defined SQLs - STUTRS
ST Conversions - STUTZZxx
ST Conversions - STUTZZyy
Setup - ST
Common Codes Setup
Substitute Setup
Timecard Online
Procedures - TO
Adding Timecard Online to the Dashboard
Adding Reason Codes for Timecard Online
Adding Rate Codes for Timecard Online
Setting Up Workflow for Timecard Online
Assigning Timecard Online Panels to Employee Groups
Creating New Users in Timecard Online
Setting Up Hour Codes for Timecard Online
Setting Up User Security in Timecard Online
Substitute Setup in TO
How to Open the Pay Period in Timecard Online for Timekeepers
Troubleshooting
Setting Up Timecard Groups for Timecard Online
Processes - TO
Loading Leave Balances
PYTCIFXLRG Spreadsheet Upload Process
Employee Time Entry
Timekeeper Time Entry
Payroll Interface
CDD Reports
Processing Substitute Timecards in TO
Pages - TO
Global Settings
Active Periods
Group Settings
Export Settings
Setup - TO
Documentation Home
Breadcrumbs
Home
Payroll Help
SubTracker
Definitions - ST
On this Page
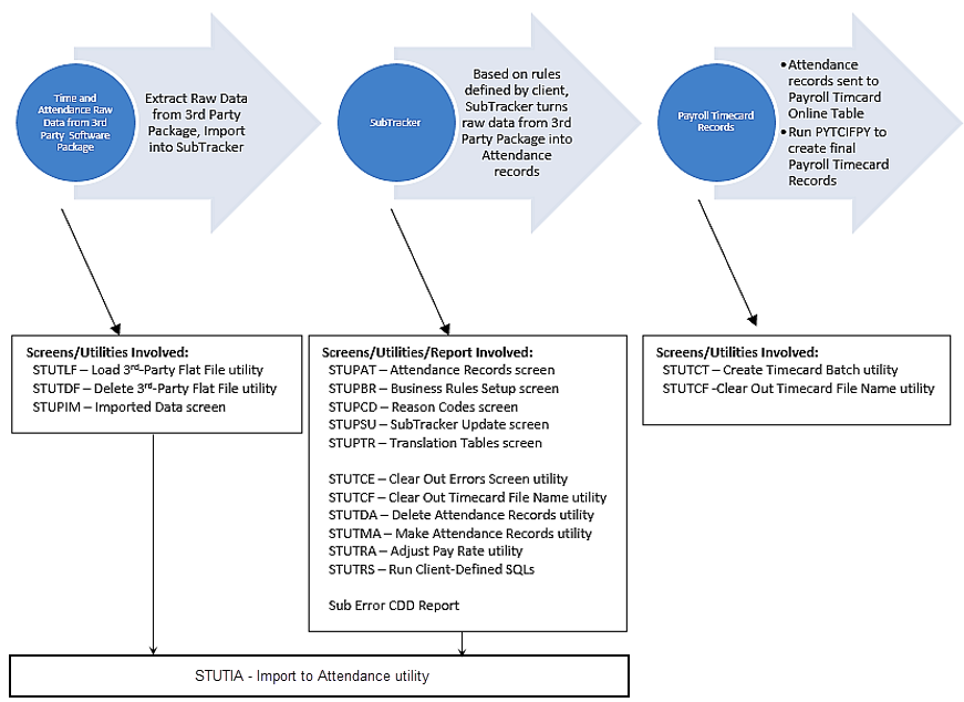
Overview SubTracker Process
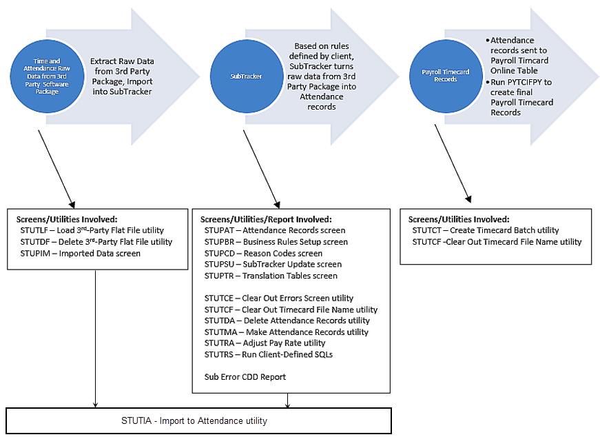
The below flow diagram offers an overview of the SubTracker process.